Page 3 of 7
Re: Re: Kron - CV modulator
Posted: Sun Oct 21, 2018 11:38 am
by spacef
sorry for even more teasing, just happy with the sounds i get (eventhough may be it's common for other users,

)
1 krOn + 1 Magma + Echo 4i + drums + Live, in drone mode. Mouse-Live session (no midi CC assigned yet)
https://soundcloud.com/user-442800355/k ... ns-echo-4i
Re: Re: Kron - CV modulator
Posted: Mon Oct 22, 2018 4:29 pm
by spacef

- ANIM2.gif (220.23 KiB) Viewed 24455 times
Re: Re: Kron - CV modulator
Posted: Mon Oct 22, 2018 4:54 pm
by spacef
Magma filter and oscillators:
--->
https://soundcloud.com/user-442800355/sets/magma
manual

(right click to view 1:1 size in another tab, or to download)

- MANUAL.jpg (179.47 KiB) Viewed 24479 times
Re: Re: Kron - CV modulator
Posted: Mon Oct 22, 2018 6:15 pm
by spacef
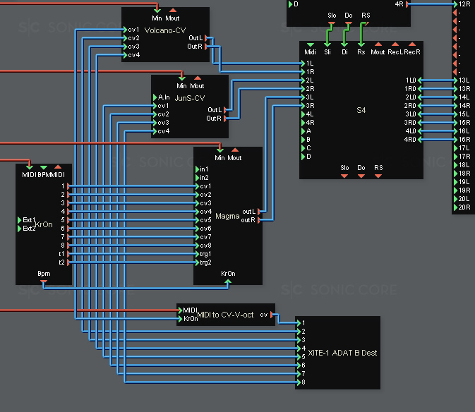
Xite can cope with this and 16/20 channels modular mixer. 3 scope synths (that sound like 8 synths) and external synths/eurorack.
When used in Dual-Mono mode, Magma's outputs can be used as separate mono outputs.

- Connect-Magma.jpg (133.79 KiB) Viewed 24473 times
Re: Re: Kron - CV modulator
Posted: Tue Oct 23, 2018 7:55 am
by spacef
Re: Re: Kron - CV modulator
Posted: Wed Oct 31, 2018 3:49 pm
by spacef
Updated:
KrOn various cosmetics, light-fast interface (does not feel heavy any more when opening/closing)
Magma added LFO1/2 in the CV modulators of oscillators parameter 2
Volcano new skin brininging you near the surface of sthe sun (or similar furnace star)
---> infos + downloads :
this page
Re: Kron - CV modulator
Posted: Fri Nov 02, 2018 11:37 pm
by Marco
My Modular has grown up now to a Monster! Will it be useful to connect it to the pc and use scope to enhance it's functions? I have connected it to the Atari via Midi that's fun!
Re: Re: Kron - CV modulator
Posted: Sat Nov 03, 2018 5:46 am
by spacef
sure it will be useful and fun

it allows to save a lot of money for osc/filters (and has midi to cv functions too).
Re: Re: Kron - CV modulator
Posted: Sat Nov 03, 2018 11:22 am
by Spielraum
ATARI+CUBASE DONGLE, GEIL marco \o/
habe meinem falcon vor 4 jahren die dallasbatterie erneuert, aber gleich auf einen sockel verfrachtet,
mein st war leider unheilbar erkrankt und musste zu grabe getragen werden...
>nice lego-tetrismodules
mehedi, can i hope to modular-adaption`s of your cv-conceptwork?
converters would be great to BCM sync/async pipes, for example!
or completely as a module "Black Box v3"?
cheers
ron
Re: Re: Kron - CV modulator
Posted: Sat Nov 03, 2018 12:14 pm
by spacef
Hi Ron,
I am very ignorant with Modular and BCM. I should make patches in fact...
Look at the pic below. It is not good like this ? You can control osc, filters etc.
Isn't it better to have KrOn outside? for presets? (i think modular and preset is not the best? last time i tried was in 2003 i think

)
KrOn to Modular Patch:

- Kron-Modular.jpg (29.76 KiB) Viewed 24321 times
Re: Re: Kron - CV modulator
Posted: Sat Nov 03, 2018 2:45 pm
by spacef
Download 3 simple patches to use with KrOn
https://spacef-devices.com/modular-patches-for-kron/
I guess the amp modulator should be connected to audio ins 7 and 8...
have fun !

- proOne-2.jpg (308.51 KiB) Viewed 24312 times
Re: Re: Kron - CV modulator
Posted: Tue Nov 06, 2018 1:53 pm
by Spielraum
nice to see examples, thx!
spacef wrote: Sat Nov 03, 2018 12:14 pm
...ignorant with Modular and BCM...
stems arise with different projects
i like box in box (without project load), because the project is also restarting asio which also need slave-DAW´s reset...
reason are the many cords, thats nice and flexible, but rebuilt exhausting.
mod-shell is like a "project" in project, without "system-reset" or reload

thats why i love the adaptions Dev>Mod
> to scope wishlist
merge projects or project-shell
Re: Re: Kron - CV modulator
Posted: Wed Nov 07, 2018 2:49 am
by spacef
Thanks for your inout Spielraum. Scope is very versatile and can adapt multiple type of workflow depending on users" preferences
In the meantime;
-
KrOn final optimization: the last version( 6 days ago) was optimized too much and the menu did not show anymore. corrected.
-
Magma: added a MultiOscillator because of the Triangle wave which sounds awesome in magma with a bit of ring and mixed with the Synced Oscillators ---->
like in this audio demo ---<
Downloads; see $3
of this page.
Re: Re: Kron - CV modulator
Posted: Wed Nov 14, 2018 11:05 am
by spacef
This one will be added to Spirit synth (to become a FM pack) and to Max Pack. Probably a smaller version for all.
Particularities:
- You can feed Operators and modulators to the other Operators. Most routing can be remade (except that only 3 ops instead of 3).
- Zero modulators inside except the 3 Trigger EG, that must be triggered by external triggers.
https://www.youtube.com/watch?v=s1rchCI7_8o
sorry for the early teasing (bad graphics etc).
Re: Re: Kron - CV modulator
Posted: Thu Nov 15, 2018 9:49 am
by spacef
Playing with next release
https://youtu.be/vWM5FyYsYLk
For those who remember, using FM-X reminds me of a SpaceF-MultiSynth kind of device.
Re: Re: Kron - CV modulator
Posted: Thu Nov 15, 2018 2:45 pm
by spacef
Must do the manual etc, but I could upload a beta. It uses key spf21 (spirit or MaxPack)
Looks ok ?

- FMZpanel.jpg (331.78 KiB) Viewed 24011 times
Re: Re: Kron - CV modulator
Posted: Fri Nov 16, 2018 5:55 am
by spacef
Did this one to add to KrOn, and it's awesome too just to play with a keyboard with a midi CC to Filter Cutoff and a few other potis (FM amount and Carrier Coarse should be in all CC setups). It does pretty funky basses

gonna update the FMZ big with a few goodies found when making the mini. hhh, it"s endless. Should be ready next week.
https://www.youtube.com/watch?v=W7xrNAN9AWY
Total = 39 parameters.

- miniFMZ.jpg (127.21 KiB) Viewed 23991 times
Re: Re: Kron - CV modulator
Posted: Fri Nov 16, 2018 10:07 pm
by dawman
I’ve always liked the SpaceF GUI/Look.
Lots of cool stuff.
Re: Re: Kron - CV modulator
Posted: Sat Nov 17, 2018 3:44 am
by spacef
Thanks Jimmy. UI is always a challenge, creation but also patience... and you never know if the users will like or hate it
For some reason I have the impression that Scope sounds better than years ago (or is it me

)
https://www.youtube.com/watch?v=W7xrNAN9AWY
Kron - CV/DSP modulator
Posted: Sat Nov 17, 2018 3:52 pm
by spacef
https://spacef-devices.com/fmz/
Latest updates
November 17th
– Added FMZ to KrOn Max Pack
– Added FMZ to “Spirit and FMZ” product page.
– Added “Mini-FMZ” to KrOn
– Added sync/unsync function in the FM Operator of Spirit (available in KrOn MaxPack or Spirit/FMZ download).